全国服务热线
0755-36694523
EN
/CN
威客(中国)
关于固电
公司简介
企业文化
组织结构
荣誉资质
员工风采
工厂展示
产品中心
叠层电感
一体成型电感
精密绕线电感
功率电感
磁胶屏蔽电感
磁环电感
插件电感
磁珠
高频变压器
大功率电感
规格书下载
技术支持
服务宗旨
技术成果
产品参数
环保检测
全球运营
品牌加盟代理
诚信合作企业
威客电竞
公司新闻
行业新闻
媒体报道
联系方式
联系方式
留言反馈
-NEWS CENTER-
威客电竞
公司新闻
行业新闻
媒体报道
公司新闻
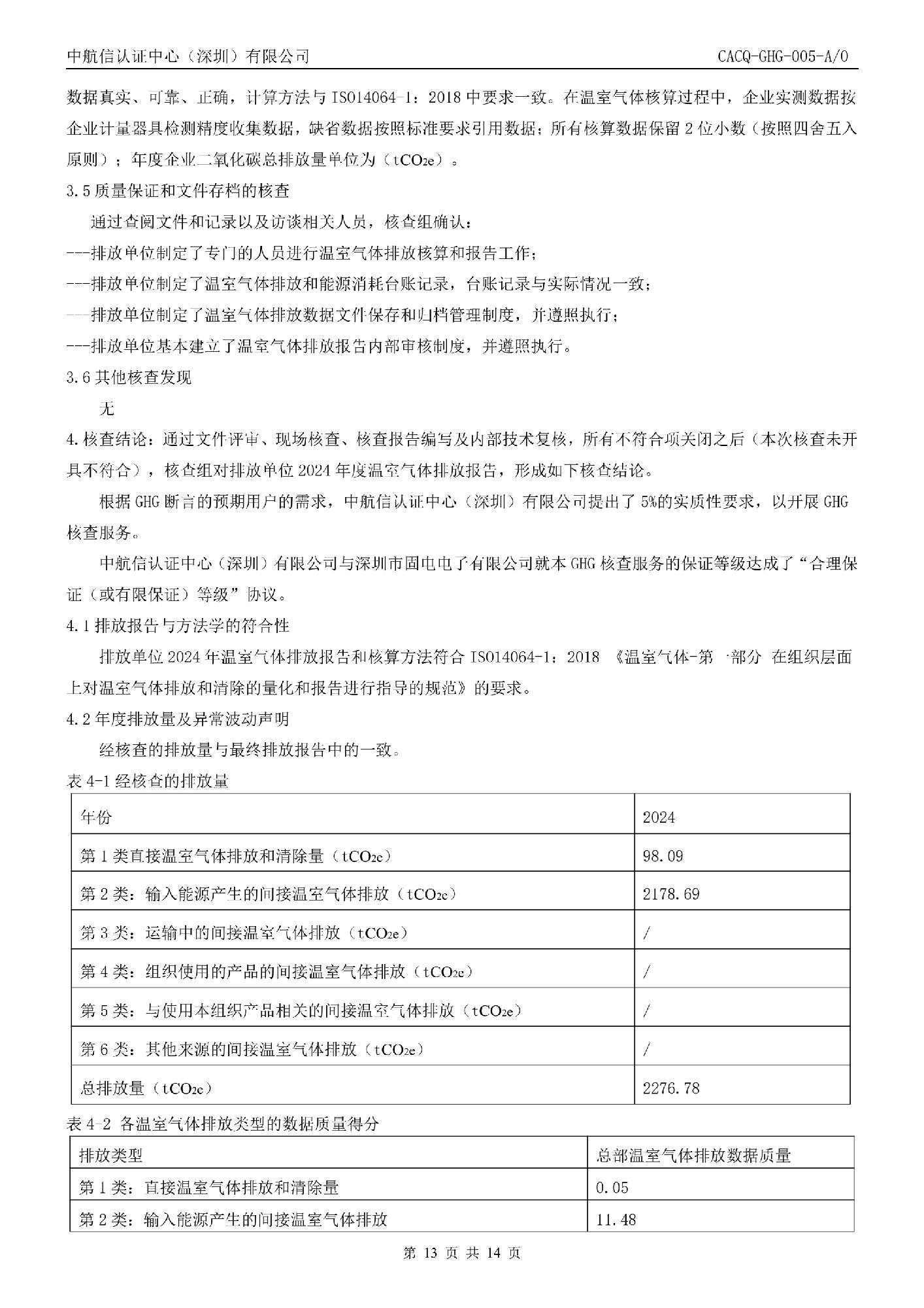
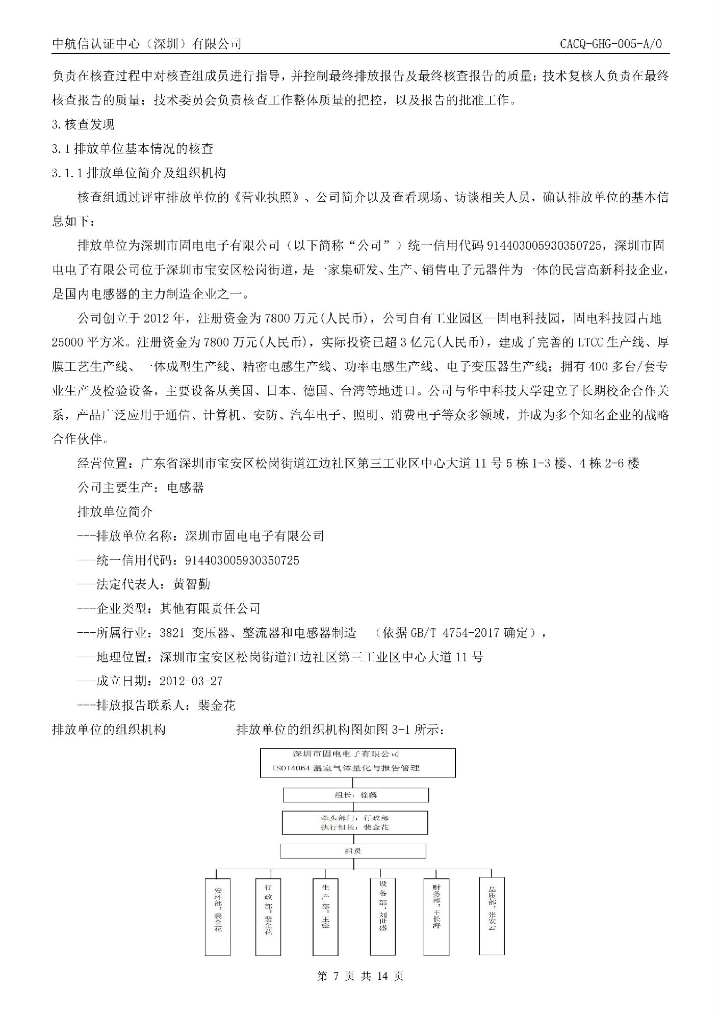
14064-温室气体碳核查报告
日期:2025-05-15 / 来源:未知
上一篇:
14064-温室气体核查声明证书
下一篇:
威客电竞 履行社会...
ky电子
|
胜游平台
|
九州ku游最新登录
|
球王会体育
|
AK官方网站
|
pg娱乐游戏官网登录入口
|
华体会手机
|
ky网页版
|
江南官方网站
|